Categories
Categories
Brands
Brands
- Home
- Accessories
- Dual ABS Signal Controller V1.5
Product Description
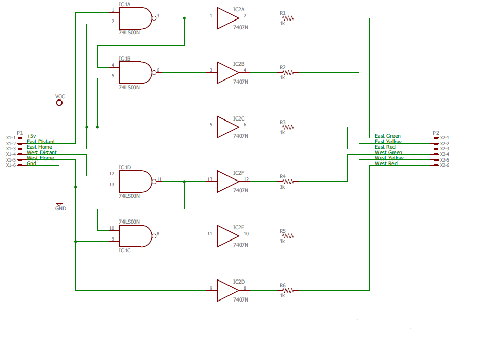
The Dual ABS Signal Controller provides a simple, no software, solution for the modeler looking for a prototypical Automatic Block Signaling (ABS) system. This board provides signal control for two blocks of 3 aspect (Green - Yellow - Red) route signaling for two blocks. The Dual ABS Signal Controller can be used in either single track (1 segment for each signaled direction) or double track (Rule 251, Current of Traffic) applications.
This is an excellent product for modular and sectional railroads as well as permanent applications. We recommend our cpOD (screw terminal option) detector for detection input. The Dual ABS Signal Controller is NOT MSS compatible.
This board is designed and supported by Dennis Drury, a former Southern Pacific Signal Maintainer and the design has given him good service for 30 years! See Dennis' clinic from the 2017 PCR Convention on the development of this board.
The DABSC draws about 30mA at 5V.
We ship bare boards from stock but Assembled and Tested boards are built-to-order, so allow 3 weeks for delivery. Click on the links (in green) below for:
Assembly Instructions note, we've gone to version 1.5, click here for CAD files, schematics etc. Instructions are being updated!
Loading... Please wait... 









